Описание
Характеристики
Отзывы
Сопутствующие файлы
Вопрос-Ответ 0
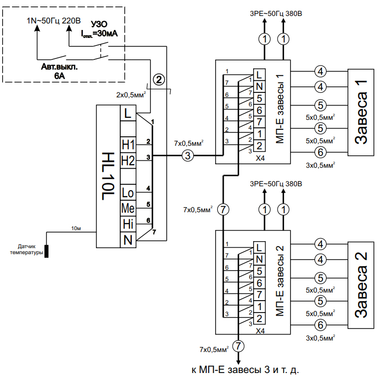
Модуль подключения влагозащищенных завес МП60Е
Предназначен для подключения промышленной завесы КЭВ-60П7021E (с электрическим источником тепла и степенью защиты оболочки IP54) к электросети и трансляции команд управления с пульта HL10L. Управление завесой осуществляется пультом HL10L, который приобретается отдельно.
Модуль МП-Е обеспечивает:
- отключение ТЭНов при срабатывании аварийного термовыключателя завес. Температура срабатывания термовыключателя – 120ºС;
- отключение вентиляторов и ТЭНов при срабатывании термозащиты любого из двигателей завесы.
Модуль МП-Е является неотъемлемым элементом комплекта поставки завес и приобретается к каждой завесе.

При соединении модулей МП-Е, к одному пульту HL10L можно подключить до двадцати завес любой модели из перечисленных в таблице в любых сочетаниях.

ТепломашВсе товары бренда

Характеристики
Вид комплектующего:
Класс электрозащиты:
I класс
Технические характеристики
Напряжение электропитания
380 В
Степень защиты корпуса
IP55
Условия эксплуатации
Температура окружающей среды:
от -5°С до +40°С
Габаритные размеры
Вес, кг:
11.6
Размеры прибора (Ш×В×Г), мм:
500 × 400 × 220
Размеры в упаковке (Ш×В×Г), мм:
600 × 500 × 320 мм
Отзывов ещё нет — ваш может стать первым.
Все отзывы 0
Спасибо!Ваш отзыв появится на сайте после проверки.
Сопутствующие файлы
- MP-E.pdf (360.55 KBytes) - Описание МП60Е
- passport_MP-E.pdf (3.76 MBytes) - Паспорт МП60Е
Подборки товаров в категории

















































